| SOP Number: | EHS-SOP-RAD-301.00 |
| Effective Date: | 3/26/2026 |
| Latest Version By: | Liatris Parker-Reece, HP |
| Approved By: | Cade Register, RSO |
Purpose: This SOP is intended to provide guidance on if an event requires reporting to the Nuclear Regulatory Commission (NRC) for Health Physicists receiving a report of an incident or medical event involving radioactive material.
Scope: This SOP outlines event criteria requiring reporting, timeframe for reporting, and what information is required to be reported. In addition, this SOP covers whether an event requires a telephone report, a written report, or both. This SOP is not intended to cover submitting a report within the University of Missouri’s Corrective Action Program.
- Definitions:
- Unrestricted Area — “an area, access to which is neither limited nor controlled by the licensee” [10 CFR 20.1003]
- Restricted Area — “an area, access to which is limited by the licensee for the purpose of protecting individuals against undue risks from exposure to radiation and radioactive materials” [10 CFR 20.1003]
- Controlled Area — “an area, outside of a restricted area but inside the site boundary, access to which can be limited by the licensee for any reason” [10 CFR 20.1003]
- Permitted Individual — “an individual who has been approved by the Radiation Safety committee as being responsible for radioactive material and the supervision of radiation workers”
- Immediate Telephone Report — “as soon as possible but no later than 4 hours after an event becomes known”’
- Authorized User — “a physician, dentist, or podiatrist who is authorized under the requirements of 10 CFR 35 to supervise the use of byproduct material in a medical setting pursuant to sections 10 CFR 35.100, 35.200, 35.300, 35.490, 35.690, and 35.1000” [10 CFR 35.2]
- Total Effective Dose Equivalent — “the sum of the effective dose equivalent (for external exposures) and the committed effective dose equivalent (for internal exposures)” [10 CFR 20.1003]
- Shallow Dose Equivalent — “the dose equivalent at a tissue depth of 0.007 centimeter (7 mg/cm2) for external exposure of the skin of the whole body or the skin of an extremity” [10 CFR 20.1003]
- Deep Dose Equivalent — “the dose equivalent at a tissue depth of 1 cm (1000 mg/cm2) for external whole-body exposure” [10 CFR 20.1003]
- Lens Dose Equivalent — “the dose equivalent at a tissue depth of 0.3 centimeter (300 mg/cm2) from external exposure to the lens of the eye” [10 CFR 20.1003]
Annual Limit on Intake — “the derived limit for the amount of radioactive material taken into the body of an adult worker by inhalation or ingestion in a year. ALI is the smaller value of intake of a given radionuclide in a year by the reference man that would result in a committed effective dose equivalent of 5 rems (0.05 Sv) or a committed dose equivalent of 50 rems (0.5 Sv) to any individual organ or tissue” [10 CFR 20.1003]
Contact Information:
- To submit a written report to the Nuclear Regulatory Commission, use the Electronic Submittals Application.
- Access to the portal can be found at https://www.nrc.gov/site-help/e-submittals.
- To submit a written report to the Department of Transportation, send a physical copy to the Information Systems Manager, PHH-60, Pipeline and Hazardous Materials Safety Administration, Department of Transportation, East Building, 1200 New Jersey Ave., SE., Washington, DC 20590-0001.
- Alternatively, an electronic copy may be submitted but will require registering an account with the Pipeline and Hazardous Materials Safety Administration.
A list of contacts relevant to reporting incidents is provided in Table 1.
Table 1. Contact list for incident reporting Contact Main Phone NRC Operations Center (301) 816-5100 NRC Region III (630) 829-9500 MU Radiation Safety Officer (573) 882-0853 MU Associate Radiation Safety Officer (573) 882-5026 MU EHS Radiation Safety (573) 882-0737 National Response Center (800) 424-8802 REAC/TS Business hours: (856) 576-3131
After hours: (865) 576-1005
- To submit a written report to the Nuclear Regulatory Commission, use the Electronic Submittals Application.
Events Requiring Reporting:
Security events
Unlocked or propped open doors to restricted area
- Verify that security has been re-established for the area.
- Ask for inventory verification of all radioactive material located in unsecured room(s), including any RAM waste.
- If necessary, a member of Radiation Safety Staff can assist with or perform the inventory.
- If any radioactive material is reported as missing or stolen, reference Section 5.a.iii to determine if it is reportable.
- Perform a dose estimate and determine if a member of the public could have received a dose of 2 mrem in one hour or a total effective dose equivalent of 100 mrem.
- If a member of the public received or is expected to have received either of these doses, reference Section 5.b for reporting radiation exposure.
- If no radioactive material is missing or found in an unrestricted area from this incident, then this event is not considered reportable to the NRC under 10 CFR 20.2203(a)(3).
- If RAM inventory in restricted area is 10 times the quantity specified in 10 CFR 20 Appendix C, this may still be considered a Severity IV NRC violation despite not being reportable.
- If RAM inventory in restricted area is 1000 times the quantity specified in 10 CFR 20 Appendix C, this may still be considered a Severity III NRC violation despite not being reportable.
- A description of the NRC’s evaluation of violations can be found in Appendix C of this SOP.
- All reports of security violations involving restricted areas should be submitted to the University of Missouri’s Corrective Action Program.
Radioactive material found or used in an unrestricted area
- Transfer radioactive material to a restricted area and secure.
- Verify isotope(s) and activity(ies) of radioactive material found or used in the unrestricted area.
- Check applicable limit for isotope(s) in 10 CFR 20 Appendix C.
- If material is greater than 10 times the applicable limit in 10 CFR 20 Appendix C, a written report to the NRC is required within 30 days. [10 CFR 20.2203(a)(3)]
- The contents of the written report are listed in 10 CFR 20.2203(b).
- If the material is greater than 1000 times the applicable limit in 10 CFR Appendix C, then it may fall under an immediate telephone report to the NRC for loss of radioactive material.
- If the material was under supervision of a radiation worker for the entire time it was used in an unrestricted area, only a 30 day written report is required.
- If the radioactive material was not under the supervision of a radiation worker, then it could be classified as missing or lost material and thus would fall under an immediate telephone report to the NRC.
- The requirements for an immediate telephone report for missing or lost radioactive material are described in Section 5.a.iii of this SOP.
- All reports of radioactive material found or used in unrestricted areas should additionally be submitted as a report to the University of Missouri’s Corrective Action Program.
Loss or theft of radioactive material
- Determine whether missing/stolen radioactive material is sealed or unsealed.
- Determine from PI the isotope(s) and activity(ies).
- Check quantity of material against Appendix C of 10 CFR 20.
- If material is greater than 1000 times the quantity in Appendix C and can result in exposure to persons in an unrestricted area then [10 CFR 20.2201(a)(1)(i)]:
- An immediate telephone report to the NRC is required.
- A written report of the incident is required within 30 days after the telephone report is made. Contents of written report are listed in 10 CFR 20.2201(b).
- After a written report is filed, any additional information regarding the loss or theft is required to be reported to the NRC within 30 days of the information being learned.
- If material is greater than 10 times the quantity in Appendix C then [10 CFR 20.2201(a)(1)(ii)]:
- If material is not recovered within 30 days, a telephone report to the NRC is required before the 30 day period ends.
- A written report of the incident is required within 30 days after the telephone report is made. Contents of written report are listed in 10 CFR 20.2201(b).
- After a written report is filed, any new information regarding the loss or theft is required to be reported to the NRC within 30 days. [10 CFR 20.2201(d)]
- All reports of missing or stolen radioactive material should additionally be submitted as a report to the University of Missouri’s Corrective Action Program.
Unauthorized use of radioactive material
- Recover and secure radioactive material.
- Identify the individual responsible for the unauthorized use.
- Identify all locations where radioactive material was used or transported.
- Perform a dose rate survey and removable contamination survey of all rooms where unauthorized use occurred to determine if decontamination needs to take place.
- If needed, perform a dose evaluation for the individual(s) involved in the unauthorized use.
- If unauthorized use is believed to have caused a radiation overexposure event, refer to Section 5.b of this SOP for reporting.
- If not all radioactive material is recovered or believed to have been recovered, refer to Section 5.a.iii of this SOP for reporting missing radioactive material.
- If this incident also occurred in an unrestricted area, refer to Section 5.a.ii of this SOP to verify if this would classify as a reportable event.
- All reports of unauthorized use of radioactive material should additionally be submitted as a report to the University of Missouri’s Corrective Action Program.
Radiation incidents
Overexposure to radiation
- An immediate telephone report to the NRC is required when:
- An individual, or individuals, have received, or are in threat of receiving, doses in excess of any of the following [10 CFR 20.2202(a)]:
- “A total effective dose equivalent of 25 rems or more; or
- A lens dose equivalent of 75 rems or more; or
- A shallow-dose equivalent to the skin or extremities of 250 rads or more; or
- The release of radioactive material, inside or outside of a restricted area, that if an individual stayed there for 24 hours, the individual could have received an intake 5 times that annual limit on intake (ALI).” [10 CFR 20.2202(a)]
- For any telephone report issued to the NRC, a follow-up written report as described in 10 CFR 20.2203(b) shall be submitted within 30 days.
- For individuals receiving doses in excess of the above, it is recommended to have them undergo medical evaluation [ICRP Publication 28], [“PAG Manual”].
- REAC/TS can be contacted for advice for both health physicists and medical professionals involved in the treatment of overexposed individuals.
- An individual, or individuals, have received, or are in threat of receiving, doses in excess of any of the following [10 CFR 20.2202(a)]:
- A 24-hour telephone report to the NRC is required when:
- An individual, or individuals, have received, or are in threat of receiving, doses in excess of any of the following:
- “A total effective dose equivalent exceeding 5 rems; or
- A lens dose equivalent exceeding 15 rems; or
- A shallow-dose equivalent to the skin or extremities exceeding 50 rems.” [10 CFR 20.2202(b)(1)]
- “The release of radioactive material, inside or outside of a restricted area, that if an individual stayed there for 24 hours, the individual could have received an intake in excess to that of one ALI.” [10 CFR 20.2202(b)(2)]
- For any telephone report issued to the NRC, a follow-up written report as described in 10 CFR 20.2203(b) shall be submitted within 30 days.
- An individual, or individuals, have received, or are in threat of receiving, doses in excess of any of the following:
- A 30 day written report to the NRC is required when:
- An immediate or 24-hour telephone report is given according to Sections 5.b.i.1 and 5.b.i.2 of this SOP.
- An individual receives in excess of the following doses [10 CFR 20.2203]:
- The occupational dose for an adult radiation worker [10 CFR 20.1201]:
- 5 rem total effective dose equivalent
- 50 rem deep dose equivalent to any individual organ or tissue other than the lens of the eyes
- 15 rem lens dose equivalent
- 50 rem shallow dose equivalent to the skin of the whole body or skin of the extremity
- Occupational dose for a minor radiation worker [10 CFR 20.1207]:
- 0.5 rem total effective dose equivalent
- 5 rem deep dose equivalent to any individual organ or tissue other than the lens of the eyes
- 1.5 rem lens dose equivalent
- 5 rem shallow dose equivalent to the skin of the whole body or skin of the extremity
- 0.5 rem total effective dose equivalent for a declared pregnant person [10 CFR 20.1208]
- 0.1 rem total effective dose equivalent for a member of the public [10 CFR 20.1301]
- 2 mrem in any one hour in an unrestricted area [10 CFR 20.1301]
- Radioactive material release that could cause an individual member of the public to receive a total effective dose equivalent in excess of 10 mrem per year [10 CFR 20.1101(d)]
- The occupational dose for an adult radiation worker [10 CFR 20.1201]:
- All written reports regarding overexposed individuals shall include the individual’s name, social security number, and date of birth. This information shall be listed in a separate and detachable part of the report and labeled “Privacy Act Information: Not for Public Disclosure”. [10 CFR 20.2203(b)(2)]
- NOTE: An additional report shall be given to the individual who received the overexposure regarding the dose they received. This should be submitted no later than the submission to the NRC. [10 CFR 20.2205]
- All reports of radiation overexposure should additionally be submitted as a report to the University of Missouri’s Corrective Action Program.
- An immediate telephone report to the NRC is required when:
Contamination events
- A 24-hour telephone report to the NRC is required for any unplanned contamination event that meets all of the following criteria:
- Occurs in an area that is not designated as a radiological or contamination controlled area. [“Reporting of an ‘Unplanned’ Contamination Event”]
- NOTE: There may still be some instances where this could be reportable even if the incident originally occurred in a restricted area. For example, if the event that caused the contamination also results in a loss of security of the restricted area (fire, explosion, etc) or if the incident causes radioactive contamination to spread beyond the restricted area, this may classify it as a reportable event if it meets the additional criteria.
- “Requires access to the contaminated area, by workers or the public, to be restricted for more than 24 hours by imposing additional radiological controls or by prohibiting entry into the area.” [10 CFR 30.50(b)(1)(i)]
- Involves a quantity of material greater than five times the lowest ALI specified in 10 CFR 20 Appendix B. [10 CFR 30.50(b)(1)(ii)]
- “Has access to the area restricted for a reason other than to allow isotopes with a half-life of less than 24 hours to decay prior to decontamination.” [10 CFR 30.50(b)(1)(iii)]
- Examples of contamination events that may require reporting:
- Spills in unrestricted areas containing isotopes with half-lives greater than 2 hours that cannot be readily or completely cleaned, such as spills on porous surfaces.
- Fires, explosions, or major damage to a lab room that leads to widespread radioactive contamination or loss of control of radioactive material.
- Failure of a glovebox or fume hood leading to widespread radioactive contamination.
- Occurs in an area that is not designated as a radiological or contamination controlled area. [“Reporting of an ‘Unplanned’ Contamination Event”]
- A 24-hour telephone report is required when unplanned medical treatment at a medical facility is required for a person who has spreadable contamination on their clothing or body. [10 CFR 30.50(b)(3)]
- A 24-hour telephone report is required for any “unplanned fire or explosion damaging any licensed material or any device, container, or equipment containing licensed material when:
- The quantity of material is greater than 5 times the lowest ALI specified in 10 CFR 20 Appendix B for the material
- The damage affects the integrity of the licensed material or its container.” [10 CFR 30.50(b)(4)]
- For all 24-hour reports, a follow-up written report is required to be made to the NRC within 30 days containing the information specified in 10 CFR 30.50(c)(2).
- All spills and/or contamination events should additionally be submitted as a report to the University of Missouri’s Corrective Action Program.
- A 24-hour telephone report to the NRC is required for any unplanned contamination event that meets all of the following criteria:
Sealed sources
Leaking sealed source
- NOTE: A sealed source is considered leaking if it is discovered to have 0.005 µCi or more of removable contamination.
- Immediately remove the source from use. Store in a safe location or dispose of source.
- If the source is for medical use:
- A written report must be submitted to the NRC within 5 days. [10 CFR 35.67(e)(2)]
- Contents of the written report are specified in 10 CFR 35.3067.
- A written report must be submitted to the NRC within 5 days. [10 CFR 35.67(e)(2)]
- If the source is not for medical use:
- A notification is required to be made to the NRC as per Appendix M of NUREG-1556 Vol. 11, required by line item 10F-4 of the University of Missouri’s license tie-downs.
- There is no requirement for the type of report or notification but it is recommended the health physicist follow the same reporting requirements for a leaking medical sealed source.
- All instances of a leaking sealed source should additionally be submitted as a report to the University of Missouri’s Corrective Action Program.
Missing or stolen sealed source
- Refer to section 5.a.iii of this SOP for loss or theft of radioactive material.
Medical events
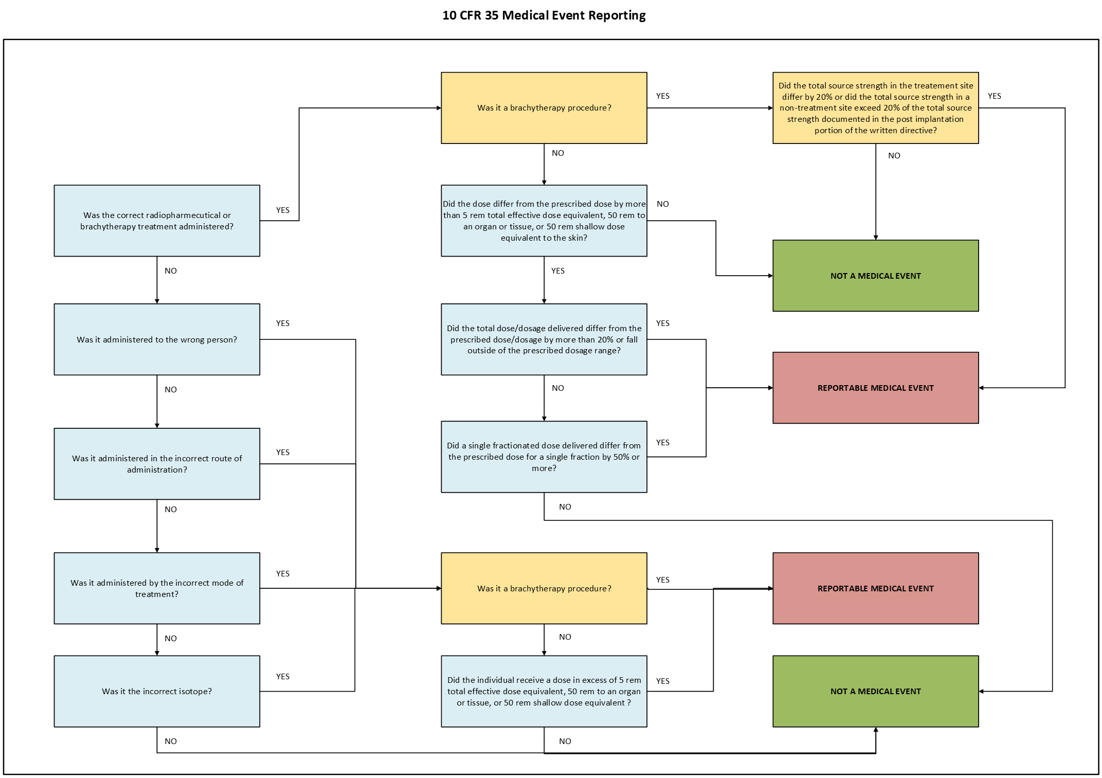
- NOTE: A flowchart for whether a medical event is considered reportable or not is listed in Appendix B of this SOP.
- A telephone report by the end of the next calendar day is required for the following events upon discovery [10 CFR 35.3045(c)]:
- All medical events listed in 10 CFR 35.3045(a)(1).
- All medical events listed in 10 CFR 35.3045(a)(2).
- “An event resulting from intervention of a patient or human research subject in which the administration of byproduct material or radiation from byproduct material results or will result in unintended permanent functional damage to an organ or a physiological system, as determined by a physician.” [10 CFR 35.3045(b)]
- “Any dose to an embryo/fetus that is greater than 5 rem dose equivalent that is a result of an administration of byproduct material or radiation from byproduct material to a pregnant individual unless the dose to the embryo/fetus was specifically approved, in advance, by the authorized user.” [10 CFR 35.3047(a)]
- “Any dose to a nursing child from the administration of byproduct material to a breast-feeding individual that:
- Is greater than 5 rem total effective dose equivalent
- Has resulted in unintended permanent function damage to an organ or a physiological system of the child, as determined by a physician.” [10 CFR 35.3047(b)]
- The patient who is the subject of the medical event shall be notified of the event no later than 24 hours after the discovery. [10 CFR 35.3045(e)], [10 CFR 35.3047(e)]
- This can be done by either the licensee or the referring physician.
- The physician has the judgement to determine whether telling the patient would be considered harmful or not. If considered harmful under medical judgement, a notification does not need to be made to the patient.
- If a verbal notification is made, the patient shall be informed that they can obtain the written report of the incident if they request it.
- If the patient or referring physician cannot be contacted within 24 hours, an effort must be made to contact them as soon as possible after 24 hours.
- A follow-up written report is required to be submitted to both the NRC and the referring physician within 15 days after the discovery of the medical event. [10 CFR 35.3045(g)], [10 CFR 35.3047(f)]
- Requirements for written reports following a medical event are listed in 10 CFR 35.3045(d)(1).
- Requirements for written reports following a dose to a fetus or nursing child are listed in 10 CFR 35.3047(d)(1).
- For the initial written report, the affected individuals’ names should not be listed and any information that can lead to the identification of the individuals should be excluded. [10 CFR 35.3045(d)(2)]
- An additional, annotated copy, should be submitted to the NRC containing the names of the affected individuals and an identification number (if no identification number is available, a social security number is acceptable).
- All medical events should additionally be submitted as a report to the University of Missouri’s Corrective Action Program.
Generator Exceeding Elution Limits
- If a Sr-82/Rb-82 generator or a Mo-99/Tc-99m generator is found to exceed the following limits, a telephone report must be made to the NRC and the generator distributor within 7 calendar days of discovery. [10 CFR 35.3204], [10 CFR 35.204(a)]
- More than 0.15 kBq of Mo-99 per MBq of Tc-99m
- More than 0.02 kBq of Sr-82 per MBq of Rb-82
- More than 0.2 kBq of Sr-85 per MBq of Rb-82
- Any generator found to exceed these limits shall immediately be removed from service.
- A follow-up written report is required to be submitted to the NRC within 30 calendar days of discovery. [10 CFR 35.3204(b)]
- All instances of a generator exceeding elution limits should additionally be submitted as a report to the University of Missouri’s Corrective Action Program.
- If a Sr-82/Rb-82 generator or a Mo-99/Tc-99m generator is found to exceed the following limits, a telephone report must be made to the NRC and the generator distributor within 7 calendar days of discovery. [10 CFR 35.3204], [10 CFR 35.204(a)]
Packages and Transportation of RAM
- An immediate telephone report to both the NRC and the final delivery carrier is required when [10 CFR 20.1906(d)]:
- Removable contamination on the outside of the package exceeds the following [49 CFR 173.443, Table 9]:
- Beta emitters, gamma emitters, and low toxicity alpha emitters:
- 240 dpm/cm2
- 72,000 dpm (assuming a wiped surface area of 300 cm2)
- All other alpha emitters:
- 24 dpm/cm2
- 7,200 dpm (assuming a wiped surface area of 300 cm2)
- Beta emitters, gamma emitters, and low toxicity alpha emitters:
- External radiation levels exceed [10 CFR 71.47(a)]:
- 200 mrem/hr on the external surface of the package
- Removable contamination on the outside of the package exceeds the following [49 CFR 173.443, Table 9]:
- A telephone report within 12 hours to the National Response Center is required when:
- If during transportation of a radioactive package, and caused by the radioactive material contained within the package, the following occurs [49 CFR 171.15(b)]:
- A person is killed.
- A person receives an injury requiring admittance to a hospital.
- The general public is evacuated for one hour or more.
- Fire, breakage, spillage, or contamination occurs involving radioactive material.
- A situation exists that could result in a danger to life based on the judgement of the person in possession of the radioactive material.
- The required contents of the telephone report can be found in 49 CFR 171.15(a).
- A follow-up Hazardous Material Incident Report (DOT Form F 5800.1) is required within 30 days of the incident. [49 CFR 171.15(c)]
- If during transportation of a radioactive package, and caused by the radioactive material contained within the package, the following occurs [49 CFR 171.15(b)]:
- A Hazardous Material Incident Report (DOT Form F 5800.1) is required to be submitted within 30 days if [49 CFR 171.16(a)]:
- There is an unintentional release of radioactive material.
- Any undeclared radioactive material is discovered.
- A description of how to submit a written report to the DOT is described in Section 4 of this SOP.
- For packages lost in transit:
- If the package is lost by a carrier (FedEx, USPS, etc):
- There is no obligation to report to the NRC or DOT. If there is a risk to public health and safety, representatives from the DOT, state, or licensee-shippers should become involved. [“Lost or Stolen Radioactive Sources Involved in Transportation”]
- If the package is lost during intra-campus transport:
- Since the material is already under the University of Missouri’s license, this is reportable as missing radioactive material. Refer to section 5.a.iii of this SOP for reporting.
- If the package is lost by a carrier (FedEx, USPS, etc):
- All reportable events regarding package transportation should additionally be submitted as a report to the University of Missouri’s Corrective Action Program.
- An immediate telephone report to both the NRC and the final delivery carrier is required when [10 CFR 20.1906(d)]:
References
- 10 CFR 20. U.S. Nuclear Regulatory Commission, “Standards for Protection Against Radiation.” U.S. Code of Federal Regulations.
10 CFR 30. U.S. Nuclear Regulatory Commission, “Rules of General Applicability to Domestic Licensing of Byproduct Material.” U.S. Code of Federal Regulations.
10 CFR 35. U.S. Nuclear Regulatory Commission, “Medical Use of Byproduct Material.” U.S. Code of Federal Regulations.
49 CFR 171. Pipeline and Hazardous Materials Safety Administration, U.S. Department of Transportation, “General Information, Regulations, and Definitions.” U.S. Code of Federal Regulations.
“Enforcement Process Diagram”. Nuclear Regulatory Commission, USA. https://www.nrc.gov/about-nrc/regulatory/enforcement/enforce-pro
“Reporting of ‘Unplanned’ Contamination Event”. Nuclear Regulatory Commission, USA. Nov. 20, 2015. https://www.nrc.gov/docs/ML1535/ML15350A081.pdf
“Lost or Stolen Radioactive Sources Involved in Transportation”. Nuclear Regulatory Commission, USA. Apr. 1, 1980. https://www.nrc.gov/about-nrc/radiation/protects-you/hppos/hppos153
“PAG Manual: Protective Action Guides and Planning Guidance for Radiological Incidents”. EPA-400/R-16/001. Environmental Protection Agency, USA. Nov. 2016. https://www.epa.gov/sites/default/files/2016-12/documents/epa-pag-manual-2016-prepublication.pdf
ICRP Publication 28, “The Principles and General Procedures for Handling Emergency and Accidental Exposures of Workers”, International Commission on Radiological Protection, Vol. 2, No. 1, 1978. https://journals.sagepub.com/doi/pdf/10.1177/ANIB_2_1
Revisions
Rev 00 – 2026-03-26 – New SOP
Appendix A
| Event | Earliest Report | Reference |
|---|---|---|
| Radioactive material found in an unrestricted area greater than 10x the limit in 10 CFR 20 Appendix C | 30 day written report | 10 CFR 20.2203 |
| Loss or theft of material greater than 1000x limit in 10 CFR 20 Appendix C | Immediate telephone report | 10 CFR 20.2201 |
| Loss or theft of material greater than 10x limit in 10 CFR 20 Appendix C | 30 day telephone report | 10 CFR 20.2201 |
| An individual receives greater than 5x the annual occupational dose limit | Immediate telephone report | 10 CFR 20.2202 |
| An individual receives greater than 5x the ALI for an isotope | Immediate telephone report | 10 CFR 20.2202 |
| An individual receives greater than the annual occupational dose limit | 24-hour telephone report | 10 CFR 20.2202 |
| An individual, in 24 hours, could receive one ALI for an isotope | 24-hour telephone report | 10 CFR 20.2202 |
| An adult radiation worker receives excess of their annual occupational dose limits | 30 day written report | 10 CFR 20.2203 |
| A minor radiation worker receives excess of their annual occupational dose limits | 30 day written report | 10 CFR 20.2203 |
| A declared pregnant person receives a total effective dose equivalent in excess of 0.5 rem | 30 day written report | 10 CFR 20.2203 |
| A member of the public receives a total effective dose equivalent in excess of 0.1 rem | 30 day written report | 10 CFR 20.2203 |
| A dose of 2 mrem in any one hour is found in an unrestricted area | 30 day written report | 10 CFR 20.2203 |
| Release of radioactive material could cause a member of the public to receive 10 mrem in a year | 30 day written report | 10 CFR 20.2203 |
| Major contamination event that results in restricted access to an area for over 24 hours | 24-hour telephone report | 10 CFR 30.50 |
| Unplanned medical treatment of an individual with removable contamination on their body or clothes | 24-hour telephone report | 10 CFR 30.50 |
| Fire or explosion involves material 5x the ALI for any isotope and results in damage to the integrity of the material | 24-hour telephone report | 10 CFR 30.50 |
| Leaking sealed source | 5 day written report | 10 CFR 35.67 |
| Any medical event specified in 10 CFR 35.3045(a)(1) | Telephone report by the end of next calendar day | 10 CFR 35.3045 |
| Any medical event specified in 10 CFR 35.3045(a)(2) | Telephone report by the end of next calendar day | 10 CFR 35.3045 |
| Byproduct material results in unintended permanent damage to an organ or physiological system | Telephone report by end of next calendar day | 10 CFR 35.3045 |
| A dose to an embryo/fetus greater than 5 rem dose equivalent unless specifically approved by a physician beforehand | Telephone report by end of next calendar day | 10 CFR 35.3045 |
| A dose to a nursing child greater than 5 rem total effective dose equivalent that results in permanent damage to an organ or physiological system | Telephone report by end of next calendar day | 10 CFR 35.3045 |
| Mo-99/Tc-99m generator exceeds more than 0.15 kBq of Mo-99 per MBq of Tc-99m | 7 day telephone report | 10 CFR 35.3204 |
| Sr-82/Rb-82 generator exceeds more than 0.02 kBq of Sr-82 per MBq of Rb-82 | 7 day telephone report | 10 CFR 35.3204 |
| Sr-82/Rb-82 generator exceeds more than 0.2 kBq of Sr-85 per MBq of Rb-82 | 7 day telephone report | 10 CFR 35.3204 |
| Removable contamination is found on package exceeding 72,000 dpm beta-gamma, or 7,200 dpm alpha | Immediate telephone report | 10 CFR 20.1906 |
| Dose on external surface of package exceeds 200 mrem/hr | Immediate telephone report | 10 CFR 20.1906 |
| Someone is killed or injured as a result of radioactive material during package transport | 12-hour telephone report to the National Response Center | 49 CFR 171.15 |
| The general public is evacuated for one hour or more due to radioactive material during a package transport | 12-hour telephone report to the National Response Center | 49 CFR 171.15 |
| Fire, breakage, spillage, or contamination occurs involving radioactive material during a package transport | 12-hour telephone report to the National Response Center | 49 CFR 171.15 |
| Unintentional release of radioactive material during package transport | 30 day hazardous material incident report | 49 CFR 171.16 |
| Undeclared radioactive material is discovered during package transport | 30 day hazardous material incident report | 49 CFR 171.16 |
*Note: please refer to the specific section of this SOP relating to each event classification for more information on reporting requirements. Additional follow-up written reports are required for all telephone reports.
Appendix B

Appendix C
